Feature Request: Git-like Version Control for Figma Branches
Currently, Figma allows us to create a branch from each file, but this limitation makes it difficult to manage complex design workflows — especially for teams working on large design systems.
Git-like branching would make version control in Figma far more powerful and flexible. With this approach, designers could create multiple branches from existing ones — functioning much like environments (e.g., test, staging, production) in development.

As a design system maintainer, this would be a huge benefit. For example:
-
Components that need additional review or testing could be safely designed in separate subbranches.
-
Compatibility between different branches could be tested before merging changes into the main file.
-
It would reduce merge conflicts and ensure higher quality and consistency across the system before releasing updates.
-
Allow for other users to expand on branches through their own sub branch.
In short, aligning Figma’s branching system more closely with Git’s model would give design teams greater flexibility, better collaboration, and safer iteration cycles — especially for those maintaining large-scale design systems.
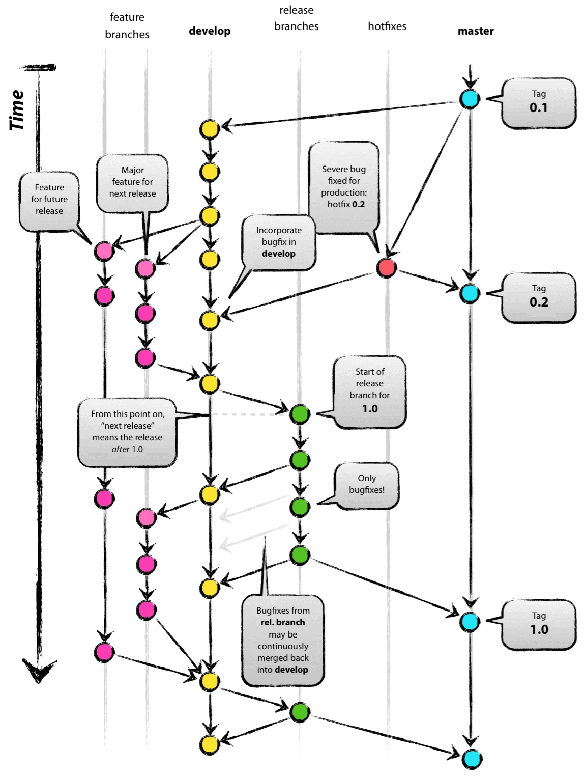
Here’s a git branching model for measure:

